
2025-05-07 23:43
北航(杭州)智能无人系统概念验证中心成立于2022年,是杭州市首批认定筹建的15家概念验证中心( 以下简称“ 中心”) 之一, 并于2025年7月入选浙江省首批22家概念验证中心建设布局清单。中心聚焦智能无人系统领域( 低空经济、机器人及相关信息技术等), 为高校院所科技团队、初创科技型企业提供原理验证、技术及工艺可行性验证、产品与场景验证、商业化前景验证等概念验证服务。中心依托北京航空航天大学杭州创新研究院, 目前组建了一支专兼职的专业运营团队, 同时拥有专门的运营和实验室场地。同时为更好地服务项目团队, 中心已经设立自身网站和公众号, 并设立了数字化管理平台进行验证申请、项目服务跟踪及数据统计等, 并与省机场集团、华数集团等联合成立相关场景创新中心, 为验证项目提供验证基金和场景机会。
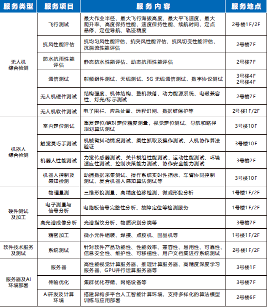
为更好地服务概念验证项目,尤其是开展技术及工艺可行性验证, 满足项目系列检验检测及共性研发需要, 中心围绕智能无人系统领域, 系统梳理验证项目检验检测需求及自身设备共享情况, 重点开展与全省工业大数据与机器人智能系统重点实验室、研究院飞行器智能自主系统研究中心等无人系统相关平台及中国(浙江)机器人及智能装备创新中心等外部机构全面合作,建立了“无人机 ”、“机器人”领域共性研发与检验检测平台,搭建了完备的检测环境,覆盖该领域全流程各个环节的测试。同时, 在硬件测试及加工、软件技术服务及测试等模块具备专项检测能力, 拥有多台服务器及AI环境, 可用于多个领域的共性检测。
目前可面向智能无人系统开展检验检测服务的设备超过60台,设备原值超过6000万元,并获得CMA(中 国计量认证)、CNAS(中国合格评定国家认可委员会)资质,能够开展器件定制加工以及各类材料器件的服役性能评价以及系列无人机、机器人设备制造 、测试等服务。


1、北航( 杭州) 智能无人系统概念验证中心已入库或拟入库项目;
2、其他已认定或筹建认定概念验证中心入库项目。
与全省工业大数据与机器人智能系统重点实验室 、中国(浙江 )机器人及智能装备创新中心共建机器人综合检测中心, 依托数十台用于验证分析的仪器设备、近百名研发和转化人员以及专有验证场地等资源,针对室内定位系统、机器人控制及感知、触觉灵巧手、姿态及助力分析等多个机器人开发环节,为机器人领域概念验证项目提供协同控制测试、感知算法控制、导航规划测试、末端操作测试等系统性验证服务。
室内定位系统(位置测量):可提供高精度实施坐标及位置信息,低延迟实时响应位置变化(毫秒级更新);支持静态定位和动态追踪(移动目标);提供运动及动态物体检测,并采集记录运动数据;提供精度验证,校对AGV小车室内移动数据;室内导航,协助环境设置和运动数据监控。
触觉灵巧手测试:可测试灵巧手在精密装配(电子元件、微小零件抓取)等工业场景的工作以及在柔性生产线下灵巧手的适配与应用;可测试人机协作算法,验证安全触觉交互、避免伤人以及强化学习 抓取策略。
机器人性能测试:可检测XYZ三轴力/力矩测量精度,验证六维力传感器动态响应性能;可提供连续运行无衰减寿命测试,扭矩输出线性度、响应延迟及过载保护;可测试爬坡角度、步态稳定性及最大负载下轨迹偏差;可模拟高低温循环、防水防尘能力及抗冲击振动,检验碰撞力阈值和急停响应时间。
机器人控制及感知检测:可提供动捕数据采集测试;可提供车臂协同控制测试机械臂和AGV小车的轨迹规划和协同避障的验证,强化学习跟踪策略验证;可检测操作系统实时性指标、复合机器人感知算法测试等。

与研究院飞行器智能自主系统研究平台、毫米波感知与智能监控研究平台、智能交通技术与系统研究平台等共建无人机综合检测中心,提供智能无人系统飞行验证测试服务。同时联合浙江省机场集团及省通航公司,可满足3000米空域高度内的飞行验证服务及关键设备检测服务,提供飞行数据采集、飞行测试、控制测试、挂载集成测试以及配套硬件检测和软件测试。
飞行测试服务:可对无人机进行飞行测试服务,各项指标包括最大作业半径、最大飞行海拔高度、最大平飞速度、最大爬升率、高度保持性能、速度保持性能、续航时间、定点悬停、定位导航、轨迹精度度等。
飞行验证服务:可对无人机进行恶劣环境下的飞行验证服务,包括抗风性能评估和防水抗雨性能评估。搭建极端环境测试场地,可用于静态防水性能、动态抗雨性能、抗均匀风性能、抗突风性能、抗风切变性能、抗湍流性能等恶劣条件下的无人机稳定性能进行系统性评估。
通信测试:可提供载波频率、占用带宽、信道功率、邻道功率比、谐波失真、杂散发射、带内平坦度、噪声功率密度等射频指标的测试,可用于射频组件的参数测试与性能验证;可提供驻波比、增益、方向图等天线指标的测试。
软件技术服务及测试:搭建定制算法测试平台,集成仿真环境与数据集,支持自动化评测与性能分析;提供GPU集群算力,优化模型训练加速全流程服务。
硬件测试:可进行多环节硬件系统测试,包括结构强度、机体结构、整机跌落、动力能源系统、电磁兼容性、灯光/标示等 。
物理量测:可提供高精度位移检测、三维形貌测量、微观形貌分析等检测服务。提供高精度位移检测,检测分辨率1nm,量程250微米 - 1.25mm;提供三维轮廓检测,覆盖50mm - 1000mm成像距离,成像精度可达20um - 100um;提供微观形貌分析,能谱(点扫、线扫和 Mapping)。
电子测量与信号分析:可提供电路板信号完整性分析、故障定位等检测服务。
高光谱成像分析:可通过获取目标物体在多个连续窄波段上的光谱反射率或辐射强度,形成独特的“光谱指纹”。不同物质在不同波长下的光谱特征存在差异,通过分析光谱特征,实现对物质的识别和分类。
精密加工:可提供定制化的材料加工、制备、测试全链条服务。抛光,对材料表面进行加工处理,可去除表面瑕疵、提高表面光洁度、改善表面平整度、提升材料外观美感等。适用于非金属材料、玻璃、热电材料、岩石、陶瓷等;划片,可对晶圆、玻璃、陶瓷等材料进行精确切割,精度达微米级。

依据《系统与软件工程系统与软件质量要求和评价(SQuaRE)》建立软件产品测试系统,对软件功能性、性能效率、兼容性、易用性、可靠性、信息安全性、维护性、可移植性、用户文档集进行系统评价(正在申请CMA和CNAS检测资质)。
射频测试:可提供微波射频器件和组件的特性分析与性能验证;射频和微波领域的器件与系统特性分析;微波射频器件和组件的特性分析与性能验证。
数字协议测试:可从无线通信设备的协议栈功能、交互流程及标准符合性进行验证,涵盖从物理层到应用层的多维度测试。
5G 无线通信测试:可提供5G芯片、终端设备、基站及射频前端的研发、验证和生产测试。
无线设备性能验证:可提供从2G到5G及最新无线技术的射频参数测试、协议栈验证、吞吐量测试。
服务器:提供GPU集群算力,包括高性能视觉计算服务器、推理计算服务器、高精度深度学习服务器、GPU并行运算服务器等,提供图像识别/数据分析模型的开发、训练及算法性能优化服务。
传输测试:提供高效、稳定的数据存储与极速网络传输能力,确保集群环境下的数据处理和通信性能提升。
AI计算环境构建:提供灵活、高效且兼容性强的AI计算与数据管理平台,支持多样化的算法模型训练与应用部署。
1、服务申请:登陆概念验证中心官网直接联系工作人员提出检测需求;
2、服务订单确认:概念验证中心接收需求后联系相关平台进行对接,明确服务内容、服务人员、相关费用及周期等;
3、现场服务及实施:由概念验证中心统筹、各平台提供具体服务;
4、检测报告出具:根据检验检测结果出具相应报告。
联系人:薛老师
联系方式:18888924896
邮箱:2312796312@126. com
联系地址:浙江省杭州市滨江区炬航弄99号
北航杭研院官网地址:https://bhpocc.com/
